Study Buddies
Study Buddies is a mobile app that helps Binghamton students easily connect with classmates, faculty, and tutors through one centralized platform
Timeline
Sept 2023 - Ongoing
Service
App Development
Client
Binghamton Tech Collective
Tools
Figma, Fig Jam, Google Workspace
Let’s Connect !



UI Design
GlucoTrack
GlucoTrack is a mobile app designed to help diabetic patients stay on top of their health by simplifying daily glucose monitoring and motivating consistent exercise and rehabilitation routines.


Maru
Maru is a streamlined messaging and networking platform designed to help students connect, communicate, and collaborate all in one place
UX/UI Design
Background
Background
Overview
Overview
Students tend to struggle in finding field-related connections. Whether it be finding peers, to faculty, or tutors, it can be difficult to reach out to the appropriate aid—especially without a consistent platform to do so.
Students tend to struggle in finding field-related connections. Whether it be finding peers, to faculty, or tutors, it can be difficult to reach out to the appropriate aid—especially without a consistent platform to do so.
TOOLS:
TOOLS:
Figma
Figma
TIMELINE:
TIMELINE:
Ongoing
Ongoing
ROLE
ROLE
App Design
(UX/UI)
App Design
(UX/UI)
Problem
Problem
Binghamton students need more access for opportunities to connect and collaborate with others academically-preferably on one single platform.
Binghamton students need more access for opportunities to connect and collaborate with others academically-preferably on one single platform.
Binghamton students need more access for opportunities to connect and collaborate with others academically-preferably on one single platform.
Connection is can be a crucial asset when it comes to learning and education. With Study Buddies, this allows students to easily find other peers and faculty that may share the same classes or major and, in turn, improve study habits and allow students to meet new people along the way.
Connection is can be a crucial asset when it comes to learning and education. With Study Buddies, this allows students to easily find other peers and faculty that may share the same classes or major and, in turn, improve study habits and allow students to meet new people along the way.
Connection is can be a crucial asset when it comes to learning and education. With Study Buddies, this allows students to easily find other peers and faculty that may share the same classes or major and, in turn, improve study habits and allow students to meet new people along the way.
Relevance
Relevance
To develop and launch a mobile application with an algorithm designed to provide Binghamton students a network of users within the same major, classes, with features such as a list of Binghamton-specific classes and class sections and their designated faculty and creating study groups.
To develop and launch a mobile application with an algorithm designed to provide Binghamton students a network of users within the same major, classes, with features such as a list of Binghamton-specific classes and class sections and their designated faculty and creating study groups.
To develop and launch a mobile application with an algorithm designed to provide Binghamton students a network of users within the same major, classes, with features such as a list of Binghamton-specific classes and class sections and their designated faculty and creating study groups.
Objective
Objective
Study Buddies
Study Buddies
UX Team
UX Team
1 UX Team Lead
3 UX Designers
1 UX Team Lead
3 UX Designers
Our Process:
Our Process:
Empathize Research Ideate Prototype Develop User Test
Empathize Research Ideate Prototype Develop User Test
Empathize Research Ideate Prototype Develop User Test
01 - Empathize
01 - Empathize
02 - Research
02 - Research
Our project is inspired by group messaging applications and platforms providing students with their personal class information such as list of students, faculty, and assignment information.
Study Buddies combines both of these applications to create a personal student experience that allows them to connect with others in their field.
Our project is inspired by group messaging applications and platforms providing students with their personal class information such as list of students, faculty, and assignment information.
Study Buddies combines both of these applications to create a personal student experience that allows them to connect with others in their field.
Study Buddies
Study Buddies
Study Buddies
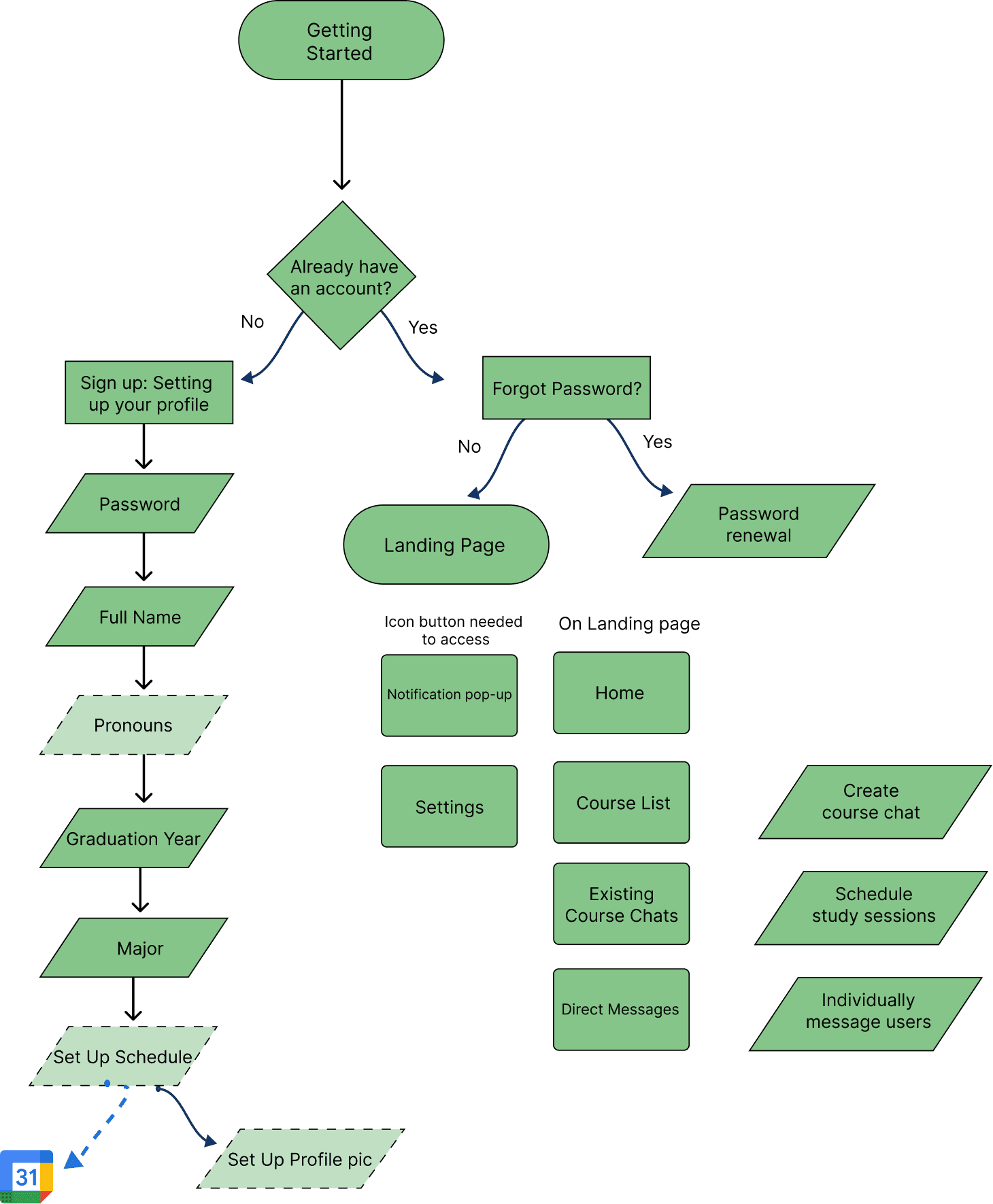
Already have
an account?
Home
Course List
Existing
Course Chats
Direct Messages
Settings
Notification pop-up
Yes
Yes
No
No

Getting Started
Landing Page
Sign up: Setting
up your profile
Password
Password renewal
Create course chat
Schedule study sessions
Individually message users
Full Name
Graduation Year
Major
Full Name
Pronouns
Set Up Schedule
Set Up Profile pic
Forgot Password?
On Landing page
Icon button needed
to access
03 - Ideate
03 - Ideate
User Personas and Journey
User Personas and Journey
User Flow


04 - Prototype
04 - Prototype
[in progress]
[in progress]
05 - Develop
05 - Develop
[in progress]
[in progress]
06 - User Test
06 - User Test
[in progress]
We collected and analyzed 41 responses to get a better understanding of our demographic: Binghamton University students.
Based on our responses, we conclude that students struggle to find people to study with who are related to their major.
We collected and analyzed 41 responses to get a better understanding of our demographic: Binghamton University students.
Based on our responses, we conclude that students struggle to find people to study with who are related to their major.
We collected and analyzed 41 responses to get a better understanding of our demographic: Binghamton University students.
Based on our responses, we conclude that students struggle to find people to study with who are related to their major.


















